大松電気 LDM-810 注:大松電気は後にリーダー電子と改称されました。 ※ これは販売品ではありません。

A:2- 5MHz B:4.8 - 11MHz C:10.8 - 25MHz D:22 - 50MHz E:48 -
115MHz F:110 - 260MHz
Fバンドは流石に発振にムラがあります。

内部の様子 日立 6CW4を使用しています。 バリコン横のニュービスタです。

バリコン周辺の様子 輸出を意識して、電源電圧の変更スイッチもあります。

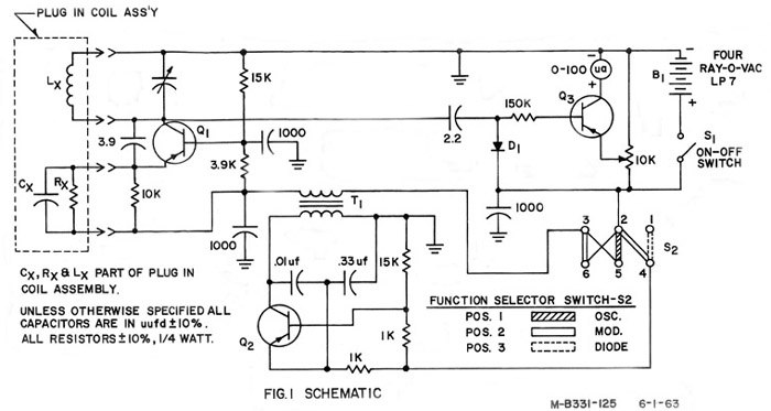
リーダー電子 LDM-815 トランジスタ X 2 ダイオード X 1 ※
これは販売品ではありません。
2008年3月16日に入手しました。 説明書以外は付いていました。
マニュアルは、英文なら海外のサイトからダウンロード出来る様です。
使用方法は他社製の物と同じなので、説明書が無くても特に困る事は無いと思います。
A:1.5 - 4MHz B:3.3 - 8MHz C:6.8 - 18MHz D:18 - 47MHz E:45 -
110MHz F:100
- 250MHz
E / Fバンドは、ガラス・エポキシ基板上のパターンでコイルを形成しています。
電源は、006P( 9V )で動作します。

内部の様子

小形・二連バリコンを使用しています。

リーダー電子 LDM-815の回路図
このモデルが製造中止になって何年か経過した頃に、サガ電子からDM-250と言うモデル名でデッド・コピーの物が
発売されました。
これは、台湾のGood will instrument( 現 GW Instek社
)がリーダー電子から販売権などを買い取って製造を再開させた物です。
日本ではサガ電子が発売元になり、海外ではDM-4061とか他のモデル名も見付ける事が出来ます。
A:0.7 - 1.6MHz B:1.5 - 3.6MHz C:3.0 - 7.4MHz D:6.9 - 17.5MHz E:17 - 42MHz F:41
- 110MHz F:83 - 250MHz
UHF専用のディップ・メーター ※ これは販売品ではありません。
国産 E.D.R. μ-MATE
400 - 680MHzはディップ・メーターに、680 - 1350MHzは吸収型波長計として動作します。
UHF専用は珍しいです。
キットで作るディップ・メーター ※ これは販売品ではありません。
格安だけど、実用性は充分! ハムフェア工作教室で教材として用意し
ていたキットです。
カバーする周波数が4バンド(旧型・左)と3バンド(新型・右)の2種類あります。
電源スイッチの位置やメーターが違います。
2006年のハムフェアで2台入手しました。
工作教室で新型を¥3,000で買って組み立てないで持ち帰ってきました。
どこかのブースで旧型の未組立品を見付け¥2,500で買いました。
旧型・新型共に説明書にはディップ・メーターではなく、デップ・メー
ターと印刷されています。
ちゃんとした表記にして欲しいですね。
旧型 4バンド
旧型の説明書は、ここをクリックして下さい。
新型 3バンド
新型の説明書は、ここをクリックして下さい。

G3WPO Mark ・ イギリス製のディップ・メーター キット ※ これは販売品ではありません。
海外ではキットの老舗ヒ−スキットが有名ですが、イギリスでもキットが
販売されていました。
こちらはコイルも自分で巻かなくては駄目なキットです。
左下のスイッチは、WMが吸収型波長計の位置 GDOがディップ・メーターとして動作します。
未組立品も入手しましたが、保管だけに終わりそうです。

周波数目盛は粗いので、周波数カウンターか受信周波数が正確に読む事ができる受信機が必要です。
おまけに目盛の線が細くて読み辛さの点では、ピカいちです!
ポリ・バリコンにボール・ベアリング減速機構部品を使用しているので、動きはなめらかです。
DINプラグを使用しています。
海外製のディップ・メーター ※ これは販売品ではありません。
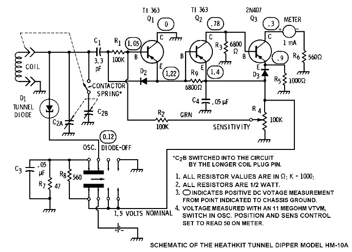
HEATHKIT HM-10A トンネル・ダイオードを唯一使用している。
特筆すべきなのは、電源電圧が1.5Vのみである点。 他には類を見ません。
HEATHKIT HM-10Aの回路図です。
HEATHKIT HD-1250
※ これは販売品ではありません。
HEATHKIT HD-1250の内部画像
JAMES
MILLEN 90651
JAMES MILLEN 90651は真空管式、後期モデルの90652は外観は同じで中身はFETになっています。 ※これは販売品ではありません。
外観はごつい感じです。 1.5MHz - 300MHz程度をカバーします。
コイルは、オプションで200kHz程度からあります。
90651(真空管式)回路図は、ここをクリックして下さい。
90652(FET式)回路図は、ここをクリックして下さい。
90662(真空管で発振、TRで変調・メーター回路)回路図は、ここをクリックして下さい。
B&W( Barker & Williams )
model 600 1.7 - 260MHz ※ これは販売品で
はありません。
Made in U.S.A.
AC115Vで動作します。
Waters MFG model 331 LITTLE DIPPER
2 - 225MHz ※ これは販売品ではありません。
( 2 - 4MHz / 8 - 16MHz / 16 - 32MHz / 32
- 64MHz / 50 - 110MHz / 100 - 225MHz )
あまり見掛けないモデルです。 当時の値段は$49.50(
シールがそのまま残っています )

内部の様子 タイト・バリコンを使用。 電源は、006P
/ 9Vです。

特筆すべきは、コイルと目盛部分です。 ケースには最初から100-
225MHz用の目盛が印刷されている。
100-225MHzの場合は、コイルを差し込むだけ、他のバンドは右側のコイルと目盛が一体化された物を差し込みます。

コイル群 目盛は粗いです。 高い周波数は目盛と実際の周波数はズレて
いました。

Waters MFG model 331 LITTLE DIPPER の回路図
Alco GDM-1 Grid-Dip Meter ※ これは販売品ではありません。
下のスポンジは見る影も
ない・・・・
コイルは色分けされて、見分けが付きやすいです。
赤:1.5 - 3.5MHz 紫:3.4 - 8.5MHz 水色:8.2 - 20MHz
オレンジ:19 - 45MHz 黄色:45 - 110MHz うす緑:105 - 300MHz
長期保管でコイル・ケースのスポンジは湿った粉状になっています。

THORO TEST GRID-DIP METER GDM-3 006P
(9V)電池で動作します。※ これは販売品ではありません。
A:0.5 - 1.6MHz B:1.6 - 5MHz C:5 - 15MHz
D:15 - 40MHz E:40 - 90MHz F:90 - 150MHz
トランジスタしか使用していないのに、GRID-DIP
METER になっています。

THORO TEST GRID-DIP METER GDM-3の中身
GRID-DIP METERと刻印されているが、中身はごらんの様にトランジスタを使用しています。
コイルのソケットは、7ピンMT管用ソケットを使っています。
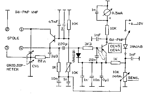
MONARCH GDM-IとTech Tradiper TE-15は、外観が同じです。
どうやらOEM製品の様で、しかも日本製みたいです。
MONARCH / Techの場合は、中央のTHORO TESTのロゴ部分にMONARCH / Techと印刷されています。
Tech Tradiper TE-15の回路図
やっぱり日本製でした!
ハンセン電機のOEM製品だった様です。

これは、MONARCHブランドのGDM-1 もちろん、中身はトランジスタです。
Tech TE-15
メーターにはTr
adiper
になっているのに、本体にはTrodiperになっている。 実にいい加減な出来具合です。
おまけにTradipperが正解なのにTrodiperだし、PHONEで良いのがPHONESになっているし面白さ満点です。

Tech TE-15の内部 メーター上部のトランジスタの足は長いまま。
Lafayette TE-18 360 kHz - 220 MHz ※ これは販売品ではありません。

6AF4Aを採用しています。 このモデルは、共立 K-126 の輸出向けです。
PACO G-15 ※
これは販売品ではありません。

バンド毎に色分けされています。 400kHz -
250MHzまで8バンドでカバーしています。


目盛板もひどい

一番興味を引いたのは、メーターでは無くマジック・アイでディップ点を見る事でしょう。

マジック・アイは健在
動作確認が出来たら・・・
目盛板はアクリル板(70Φ 2mm厚)、目盛ガイド板はアクリル板( 98mm 2mm厚 )で予備を含めて数枚用意する予定。
目盛の印刷は面倒なので、発振が確認できればOKなので無地。
周波数の確認は近くに周波数カウンターを置くことで解決させる。
中を開けた様子
使用しているのは、6J6と6E5M(マジック・アイ)
コンデンサは全て交換、ACコードもボロボロだったので交換。
※0.01μF 2個、10μFケミコンはいずれも損失係数が大きかった。
抵抗は様子見で交換せず。
バリコンは340pF 6J6は双三極管だけど、片側しか使っていない。
これから回路図を書こうと思ったが、先にコイルを作る事に。
プラグイン・コイルのUY-5ピンのボビンを探してみよう。
昔々、科学教材社で最後のボビンを買ったが、どこに仕舞い込んだか?
ディップ・メーターに関する書籍 と 紹介記事があるホームページなど

グリッドディップ・メーターの使い方 ※ これは販売品ではありません。
茨木悟氏著 CQ出版社 定価350円
昭和44年4月1日 第5版
ディップ・メーターの原理から、応用まで詳細に書かれた名著です。
デリカ製品の回路図もあり、是非手に入れたい一冊だと思います。
昭和53年1月31日第11版 定価600円 版を重ねるにつれて価格を改定 ※ これは販売品ではありません。

HOW TO USE GRID-DIP OSCILLATORS 著 RUFUS TURNER ※ これは販売品ではありません。
アメリカで1960年に発刊されたディップ・メーターの使い方などが書かれた入門書です。 101ページ
あります。
紹介されているディップ・メーターは、以下の機種です。
B&W model 600 EICO model 710 HEATHKIT model GD-1B Measurements
model 59
MILLEN model 90651 他に、トランジスタ式の回路図など・・

Servicing DIP Meters ※ これは販売品ではあ
りません。 Printed
in U.S.A.
アメリカで1965年に発刊されたディップメーターの使い方などが書かれた入門書です。
入手したのは、初版・第二刷で1968年発刊の物です。
使い方を始め、代表的な6機種が回路図を含めて紹介されています。
内容としては、上述のグリッドディップ・メーターの使い方が充実しています。
ただし、いずれも発刊されてから50年ほど前の物なので入手は難しいかも分かりません。
全て英語ですが、ディップ・メーターの製作例なども紹介されています。
国内でも製作記事は多く見られます。 検索して下さい。
注:2008年当時の
URLなので移転や消滅になっているかも分かりません。。
http://www.qsl.net/n4xy/gdos.html ディップ・メーターのコレクションは凄いです。
http://www.qsl.net/iz7ath/web/02_brew/15_lab/02_dipper/english/pag02_eng.htm
http://www.qsl.net/yo4rlp/wshp/gdo.html
http://users.tpg.com.au/ldbutler/NegResDipMeter.htm
http://www.agder.net/la8ak/m11.htm
http://oak.cats.ohiou.edu/~postr/bapix/Dip_59.htm
http://home.att.net/~w4cwg/ngdip.html
http://www.nationalrf.com/national_rfdipmetter.htm
http://www.alfaelectronics.com/DM4061A.HTM
http://www.sunequipco.com/electronic%20test%20and%20measuring%
20equipment/dip%20meter/DM-4061A.HTM
http://www.nationalrf.com/type_nlf-2.htm
http://yb0ah.tripod.com/homebrew/project/test_eq/dip_meter/dip.html
http://www.dxportal.com/stats/content/232759-dip-meter.html