三田無線( DELICA )と他のメーカー製を分けることにしました。
他のメーカー製、資料などは、meter2.htmlへ!とあるオークションでは、こんな表記が・・・なんじゃ、これは?

このディブメーターは1.5MHzからの計測ですが・・・こんな表記も
ディープメーター自作用コイルボビン・・・こんな表記も
もう無茶苦茶でございますがな! 花菱アチャコ先生も嘆いています。
ここに掲載している機種以外で珍しいモデルがあれば画像を提供して頂けると嬉しいです!
あると便利なディップ・メーター!
高周波の自作を続けたいと思うなら、ディップ・メーターは必携の測定器
です。
最近の安価なテスターでさえ、L / C測定が出来る物があります。
これも便利ですが、落とし穴に気付かない人が多い様です。
高周波に使用するコイルやコンデンサは、この手の測定は当てになりません。
なぜなら測定している周波数が1kHz( 数万円台の機種でも10kHzが多い )だからです。
中波帯ラジオに使用するコイルでも530 - 1650kHzと3桁も差があります。
アンテナ・コイルで空芯の場合はそれほど大きく差が出ないかも分かりませんが、コア入りの
IFTやバー・アンテナ、小型インダクタなどはフェライトの周波数特性があるので測定値は全く当てになりません。
実際に使用する周波数で測定するのが理想ですが、LCRメーターでも数十万円から数百万円します。
しかし、このディップ・メーターがあれば実際の周波数で共振させる事で微小容量のコイルやコンデンサの値が測定できます。
比較的安価に測定できるディップ・メーターは高周波の自作派には必携のアイテムです。

三田無線研究所( DELICA )
ディップ・メーター 大きさも随分小さくなってきました。
国産では、デリカ( 三田無線研究所 )、トリオ( 後に、ケンウッド )、大松電気( 後に、リーダー電子 )、共立、協立、NEC(
プロ用のみ ) ハンセンなど・・・組み立てキットもありました。
台湾製でGW(GoodWill製 / OEM製品もかなりあります)、HEATHKIT / B&W / Millen
/ Knightなど・・・
デザインも色々あり、目を楽しませてくれます。 歴史は50年以上あり、 軽く数十種類はあると思います。
意外な事に、日本製で海外だけで売られていたモデルも存在する様です。
ディップ・メーターは専用コイルと組み合わせて使用しますが、古い機種ではコイルが欠品しているのも多いです。
付属品が全部揃っていれば文句無しですが、コイルが無い場合は似たような物をでっち上げてしまいます。
目盛と実際の周波数は全く合わないと思いますが、周波数カウンターで発振周波数をモニターしながら使えば
それほど困らないと思います。
コイル無しの物は、値段も安くて良いかも分かりません。
また、多くのディップメーターの目盛はデリカの様に手書きではなく印刷されています。
新品なら誤差も少ないかも判りませんが、経年変化も加わって誤差も大きくなっていると思います。
この点も考慮して、正確なディップ点は周波数カウンターを使用するのが良いと思います。
何故、デジタル表示のディップ・メーターが無いのか?
理由は簡単で、コレクションにするには少し高いからです。→ 2023年現在、デジタル表示の物も何台かあります。
周波数の正確な読み取りは周波数カウンターを使えば問題ないし、より正確さを求めるならネットワーク・アナライザーで解決するからです。
もっとも、目の前で安い価格を提示されれば買ってしまうかも。
真空管式の物は味わいがありますね。 6C4 / 6J6 / 6AK5 / 12AU7 / 12AT7 / 6CW4 / 6AF4 /
955等の他、GT管を使用した機種もあります。
トランジスタ、FETの半導体の他、変わり種としてトンネル・ダイオードを唯一使用しているHEATHKIT HM-10A もあります。
ここで記載している物は、未組立品を除き全て動作します。
これからも、気長にコレクションを増やしていこうと思っています。
2009年11月 三田無線研究所のホームページを見た処、製造業を終
了したとのアナウンスが記載されていました。
在庫を持っている販売店をこまめに探すか、中古市場で探すしか手が無くなりました。
オークション市場では、落札金額も上がってきている様です。
三田無線( DELICA )と他のメーカー製を分けることにしました。
他のメーカー製、資料などは、meter2.htmlへ!
左から 6AK5 6J6 5814WA( 12AU7 ) 6F4/955
どんぐり管
6CW4 ニュービスタ管
三田無線
DELICA X-VHS プロ用ディップ・メーター 超目玉品! ※ これは販売品ではありません。
2018-10-06
札幌市の関口様から寄贈された物です。 製造後50年は経過している感じですが・・・
1.5 - 230MHzを6バンドでカバーします。
グリッドディップ・
メーターの使い方 茨木悟氏著
CQ出版社 定価600円
昭和53年1月31日 第11版もおまけについていました。
1箇所だけオリジナルと違うのは、スイッチ付きボリュームがスイッチ無しに取り替えられています。
普段使うには問題ありません。
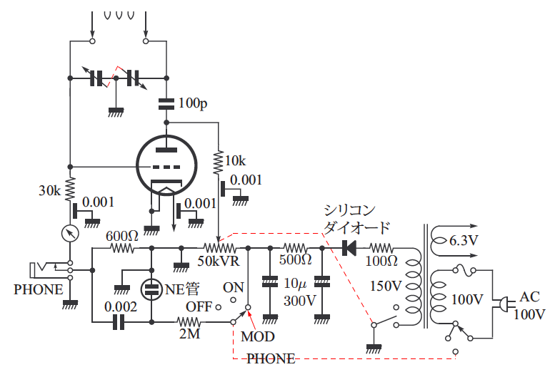
X-VHSの回路図
銘 板
専用の木箱に収納 ほとんど傷無しの極上品です。
目盛板は少し変色しています。
専用コイル
A: 90 - 230MC B:41 - 100MC C:18 - 44MC
D:8 - 19MC E:3.4 - 8.5MC F:1.5 -
3.5MC
同調ツマミ
本体を正面に置くとメーターのDIP点を見ることが出来ません、
そこでメーターのカバーを兼ねた光沢有る金属板を利用して、鏡の要領でDIP点を確認します。
左:上にFT-243型の水晶ソケット 例:付属の5MHz水晶を使用して準標準周波数が得られる。
下がプラグイン・コイルのソケット部
右:ソケット部の拡大
内部の様子
6J6を使用しています。
電源整流回路、メーター付近
目盛板を薄めたマジックリンで清掃
このX-VHSはいつ頃の製造なのか? 目盛板の表記がMHzではなくMcになっている。
MHzは1972年(昭和47年)7月1日から改訂されたらしいので、それよりも前に製造されたことになる。
もしも製造番号が日付と連動していると仮定すれば、360805となっているので昭和36年( 1961年 )8月の5台目となるのだろうか?
レストア作業を開始!
交換用部品
ツマミは一回り大きな物 ボリュームは24Φ50K-B
ACコードはコンセント側が古かったので交換
今回、ケミコンは交換しないで様子見とした。

このX-VHSには三田無線では標準のネオン管による変調回路がありません。
外付けの変調回路 フォーン・ジャックに挿すだけです。
トランジスタは何でも良いです。 トランスは特別な物で無くても良く、電源トランスでの製作例も紹介します。
実際に作ってみました!
小型化するには小型トランスが必要です。 山水トランスと大きさの比較
タムラ製作所 MX-53 超小型オーディオ・トランスを使用
小型化できますが、山水トランスの3-5倍程度高いのがネックです。
部品を用意 2SB117を使用
組み立て完了!
パイプに入れてシールを貼れば終了!
実際に取り付けて動作を確認しました。
電源トランスを応用した製作例 小型トランスが手元に無くても小型電源トランスで問題なく代用できます。
トランスにS.E.L. 菅野電機研究所 SP-3001( AC100V / AC 0-15-30V 0.1A )を使用。
トランジスタ(ゲルマニウム)は米国CBS 2N158( 手前中央の黒い形状 )を使用。
発振周波数は、0.01μFを加減して好みの周波数にする。
取り付け板はスピーカー穴を開けた残り( 76mm径 )を使用。
3種類の外部変調回路を製作
2019年10月7日
Yahooオークションを見ていたら、X-VHSの出品を発見! ¥17,000で終了していました。

掲載されていた画像とこちらのX-VHSを比べてみると・・
外観程度は良さそうです。 取っ手が無くなっているけれど、交換は容易に出来ます。

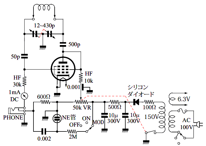
ディップ・メーター DELICA HAM -310 1.5 - 310MHz ※ これは販売品ではありません。
コイルが無くなっていたので、代用品を作ってみました。
コイルとコンデンサを接続した状態で共振周波数が簡単に判る優れ物で
す。
値が判っているコイルを使ってコンデンサの容量を調べたり、コンデンサを使ってコイルのインダクタンスも判ります。
共振周波数は、ディップ・メーターのコイルを被測定物に近づけてメーターがディップするところで判別できます。
後者のコイル、コンデンサの容量は共振周波数から逆算します。
それ以外にも、簡易信号発生器や吸収型波長計などにも利用できます。
DELICA(三田無線研究所)製の物は、1台毎に目盛を手書きで書いているので正確です。
リーダーやトリオでも販売していましたが、目盛は印刷なので周波数の読み取りは若干の不安がありました。
最近の製品は目盛が無くなり、周波数カウンター内蔵になっているのでより正確に測定できる様になっています。
かなり前にNEW HAMBANDと言う型番を新品で買ったのですが、10年ほど物置に入れたままになっています。
今はディップ・メーターが無くても困る事は無いのですが、HAM-310を衝動買いしました。
このHAM-310は、NEW HAMBANDより古い製品です。
最初は¥6,000程でしたが、値下げされていて¥2,000程( 送料は別 )で手に入りました、
年代を考えると外観の程度は良いと思いますが、惜しい事にコイルが2本足りません。
コイルは6バンドの内4つがオリジナルで、右端の自作品が付いてきました。
自作品は1MHz付近から発振するが、1.5MHz付近で発振停止する。
足らないコイルは、B( 45 -132MHz )とD( 9.6 - 23.8MHz )です。
インダクタンスを推測して、LCRメーターで容量を実測して自作する事にしました。
現在、販売されている機種のコイルとは大きさが違います。 全体に一回り大きいです。
|
|
|
|
|
|
|
|
|
|
|
|
|
|
|
|
|
|
|
|
|
|
|
|
|
|
|
|
|
|
|
|
|
|
|
電源トランス付近 パーツは、まだしっかりしている様子です。
トランスの横に取り付けられているケミコン( 315V 10μF )2本の容量抜け等を考慮して交換しました。
整流後の最大電圧は160V程でした。 250V 33μFと交換しました。
取り外したケミコンは、10μF近辺と12μF近辺の値でした。
若干、匂いが出ていたので交換して正解だったと思います。
中央のネオン管は変調回路に使用
バリコン付近 ギアを使って回転角度を拡大しています。
真空管は日立の6CW4( バリコン中央部の金属ケース/青い線の横 )を使用しています。

実際に動作させてみた結果は、低いバンドでは目盛と実際の周波数はあまり狂っていませんでしたが、
高い方は少し狂いが目立ちます。
径年変化だと思えば我慢できるし、周波数カウンターを併用すれば目盛の周波数は無視出来るので
使用には困らないと考えます。
暇を見付けて不足しているコイルを作る事にしました。
まず、各コイルのインダクタンスを測定します。
ダイアル目盛とインダクタンス値からバリコンの容量を計算で求めます。
バリコンの最大値は54PF 最小値は6.7PF近辺でした。
これでコイルを求めると、Bバンド用が0.22μH Dバンド用が5.8μH近辺の物を作れば良い事になります。
実際には目盛とずれるので、周波数カウンターを併用して正確な周波数を得る事にします。
ボビンとコイル・プラグ
オリジナルのボビンは直径15mmですが、これは14mmです。
ボビンの材料に100円ショップでタオル掛けを買ってきました。 長さ7.5cmにして8本取れました。
安いので、何度もやり直しても気楽なものです。
コイル・プラグは、バナナ・プラグがそのまま使えます。
何回か巻いてみて、目盛の周波数に近づく様にカット&トライを繰り返します。
各バンドで重なる周波数があるので、神経質になる必要はありません。
Bバンド( 目盛の周波数 45 - 130MHz )用コイルは、1回目でほぼ目的に合った物が出来ました。
Dバンド( 目盛の周波数 9.6 - 23.8MHz )用コイルは、2回目でほぼ目的に合った物が出来ました。
Bバンド( 目盛の周波数 45 - 130MHz )用コイルの実測値
Dバンド( 目盛の周波数 9.6 - 23.8MHz )用コイルの実測値
左上:Bバンド( 目盛の周波数 45 - 130MHz )用のコイル
ベース部分に取り付ける前の段階で、47 - 134MHzで発振するのを確認。
左下:Dバンド( 目盛の周波数 9.6 - 23.8MHz )用のコイル
ベース部分に取り付ける前の段階で、8.62 - 22.27MHzで発振するのを確認。
右側:コイル部分に熱収縮チューブを被せたものの・・ヒートガンが無いので、半田ごてで代用したら表面がごわごわしています。

ベース部分( 片面ガラス・エポキシ板 )を加工して、Dバンド( 目盛の周波数 9.6 - 23.8MHz )用がようやく完成!
用意をしてから、1年以上経過してようやく完成。
目盛との誤差ですが、10MHz目盛に対して10.24MHz 22MHzに対して22.54MHzでした。
正確に測定するなら、周波数カウンターでモニターしながら使えば良いです。
Bバンド( 目盛の周波数 45 - 130MHz )用のベース部分の加工が出来るのは、何時になるやら・・・・
周波数カウンター用ピック・アップ コイル
何の工夫もない3ターン程のコイルです。 これでディップ点の周波数をモニターします。
455kHzのIFTも調整できる様にコイルを色々試してみましたが、800kHzを下回ると発振が停止します。
DELICAの製品で0.4MHzから1.5MHzをカバーする機種もありますが、HAM-310と決定的に違うのはバリコンの容量です。
0.4MHzからカバーする機種は330PF/2連バリコン(または430PF/2連)を使用している様です。
このHAM-310は100PF/2連バリコンを使っているので、310MHzまで使えますが逆に低い方は苦手な様です。
非接触でIFTを測れるのは魅力ですが、他の方法でIFTを調整出来るので深追いは止めました。
2009年5月 オリジナルのコイルが入手できました。
そこで、オリジナルと計算で求めたインダクタンスを比較してみました。
計算では、Bバンド用が0.22μH Dバンド用が5.8μH近辺になりました。
1MHzにおけるオリジナル・コイルの実測値は、以下の通りです。
Bバンドのオリジナル 0.23μH
Dバンドのオリジナル 6.4μH
計算値と実測値で5 - 10%の違いがあります。
新品時ならともかく、他の部品の経年変化もあり目盛と実際の周波数も違っているのが殆どだと思います。
周波数カウンターを併用すれば、正確な周波数が確認できるので問題になりません。
コイルが無くてディップ・メーターが使用できない方が大問題です。
2023年8月30日 コイル完備のHAM-310を入手!
最初のHAM-310は15年以上前に手に入れたと朧気に記憶しているが、漸くコイル完備のHAM-310を入手出来た。
今回入手したHAM-310( S/N 401093 )を清掃・点検する途中で大発見!!
グリッドディップ・メーターの使い方( 茨木悟氏著 CQ出版社 )に記載されている回路図では6CW4が使用されています。
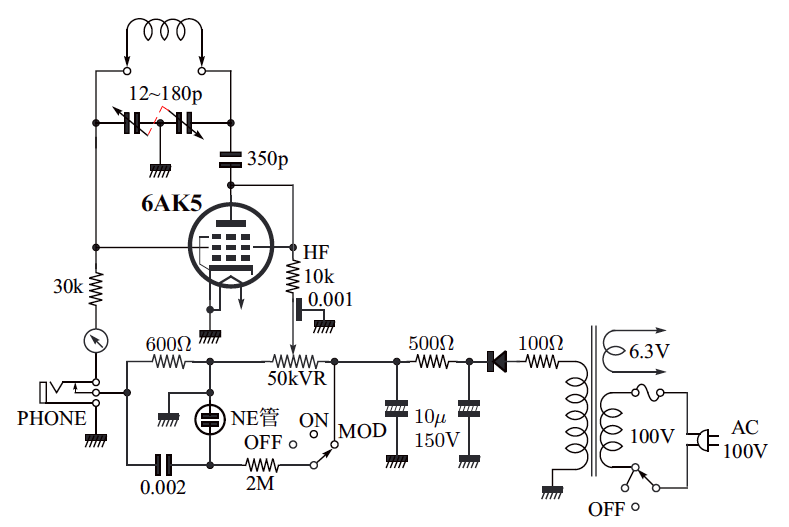
DELICA 標準型ディップ・メーター ※ これは販売品ではありません。
2007年8月に手に入れました。 400kHz - 200MHzまでカバーします。
右横のツマミは周波数目盛と連動していますが、内部のプーリー部分の糸が切れています。
ツマミもオリジナルから変更されています。 オリジナルに戻したいと思います。
動作は問題無いようでした。 周波数が高くなると、メーターの振れが小さくなります。
455kHz-IFT調整用に考えていたので、あまり気になりません。

外箱もありましたが、ぼろぼろの状態になっていました。 説明書はありませんでした。
内部は、こんな感じです。 バリコンは、430PF /
2連です。 ケミコンは交換した方が安心できます。
昭和45年3月( 1970年 )に検査合格と横にシールが貼り付けてありました。 50年以上も前の物ですね。
バリコンには目盛版が直接取り付けられていますが、その横のツマミを廻しても同調可能です。
しかし、プーリーから糸が切れたままになっています。 赤い糸が絡まっています。
糸を張り替え、ケミコンを交換して復活作業は終了しました。
ツマミはオリジナルから替えてあるので、オリジナルに近い物を探そうと思います。
埃を拭き取って、電源を入れた結果は動作には問題ない様子でした。
当時の三田無線研究所ディップ・メーターの資料は、ラジオ工房さんのところにあります。 ここをクリックして下さい。
当時は、いろんな種類のモデルが用意されていたようです。
三田無線製のディップ・メーターは目盛の正確さが売りだったので、完成品と較正済みキットがありました。
較正済みキットは発振部を組み立て目盛板を校正した物で、電源部は手持ち部品を使うか別売りで購入するか
選択できました。
2008年2月 Yahooオークションに、このディップ・メーターが出ていました。 落札価格は¥38,500
キットを組み立てた物で目盛は未記入、内部に1MHz / 10MHzの水晶発振回路が追加されていた物でした。
今でも、一部のファンにディップ・メーターは人気があるのでしょうか?
2010年4月には、コイルが2本( 20 - 85MHz,5 - 23MHz )だけの物が¥17,501で落札されていました。
中古市場では、他のメーカー製も以前より高値で取り引きされている様です。

バリコンは市販品の12 - 430PFを使用しています。
※この回路図に明らかな間違いが1ヶ所あります。 どこでしょう?
2023年9月 外観程度の良い標準型を入手しました。
6AK5使用のディップ・メーターは高い周波数での出力が弱く、6AK5/5654を数本交換して一番良い物に交換。
Aバンドは75-200MHzで100MHz以上はそこそこメーターは振れるが、100MHz以下の振れは僅か。
真空管を交換しても同じ現象なので、他に原因がありそう。 マイカ・コンデンサが怪しい?
内部画像 トランス上部のヒューズ・ホルダーとACコードを交換
目盛板も綺麗です。
Eバンドは1500kc付近からメーターの振れが小さくなる。
メーターも綺麗です。

当時のカタログで、完成品以外に手持ち部品を利用する人向けに電源部品とメーターを省いた物も売られていました。
三田無線は目盛の較正が売りなので、較正済みで他の部品は用意してねと言う感じでした。
また、部品セットもあったので自分で組み立てるのありでした。
本来、使用しているメーターは丸形ですが角形が取り付けられている物は自分で部品を集めて作った物と解釈しています。
DELICA Hamband ディップ・メーター ※ これは販売品ではありません。
2023年8月23日 札幌の富樫様から寄贈していただいた物です。 昭和43年7月12日製
A:53 - 150MHz B:21 - 57MHz C:8.4 - 23MHz
D:3.1 - 8.7MHz E:1.3 - 3.5MHz
内部に6AK5を使用しています。 A:53 - 150MHzバンドは発振出力が低いのが特徴?です。
1/3か1/4位までしか振れないので、とりあえず6AK5を差し替えて様子見。

※6AK5のピン接続の間違いに気が付いた人はいますか?
中央に6AK5
ディップ・メーター DELICA
SP-5( 10kHz - 15MHz ) ※ これは販売品ではありません。
VLF( 超長波
)から測定できるディップ・メーターは珍品で、他には数種しかないと思います。

三田無線研究所製では、一番低い周波数域の製品です。 当時のカタログ資料より

暫く探していたのですが、幸運にも2009年5月19日に入手出来まし
た。
本来は木箱に入っていたと思うのですが、本体とコイルだけでした。 入れ物は何とでもなるので、諦めが付きますが。
2009年5月
YahooオークションでSP-3が出品されていました。
落札価格は、何と¥55,600でした。 木箱もあり、程度は良い感じでしたが。
同じ頃、中古市場でこのSP-5とSP-3が同時に出ていました。 気付くのが遅れSP-3は入手できませんでしたが。

大きな目盛板( 径:100mm )で見やすい! 昭和48年1月( 1973年 )製なのか? 隣の再の意味が気になります。
よく見ると、目盛板と本体の番号が1番違いになっています。
再の意味は目盛を交換
したのか、本体に何かの変更をしたのかもと想像しています。
周波数表記がkcからkHzに変更された時期なので、その変更なのかも。
周波数範囲:A:3 - 15MHz B:0.65 - 3.2MHz C:155 - 700kHz D:45 - 160kHz E:19
- 53kHz F:10 - 26kHz
10 - 26kHz用コイル(
フェライト入り )
6本あるコイルの内、2本がアクリル・パイプの内側が曇っています。
カビかと思いましたが、経年変化で曇りが出た様です。

内部の様子 真空管は5814WA( 12AU7 ) 2連バリコンの片側は、未接続です。
配線をやり直したらしく、黄色の線の処理が汚い箇所がありました。
トランスの取り付け穴も大きく少々ズレていますが、トランスは純正品の様です。
しっかりディップしますが、目盛と実際の周波数が低い方に5 - 12%位ズレています。
下手にレストアするより、周波数カウンターでモニターしながら使う方が早いです。
ACコードも新しい物に交換し、外観の清掃をしました。
新しいハム・バンドである135kHz帯のコイル調整も、これがあれば楽に出来そうです。
秋葉原店のガラス棚に参考展示中です。
この機種は変調回路が無いので、外部変調回路を製作しました。
ジャックに挿すだけで変調が掛かります。
2SB364とトランスは超小型のタムラ製作所 MX-53を使用。
DELICA New Hamband ディップ・メーター ※ これは販売品ではありません。

目盛板は手書きで見やすく、正確さが売りです。 ※ これは販売品ではありません。
A:75 - 200MHz B:27 - 75MHz C:10 - 27MHz
D:4 - 10MHz E:1.5 - 4MHz G:0.36 - 0.6MHz
IFT調整用に0.36 - 0.6MHzをカバーしています。
0.8 - 1.6MHz用( Fバンド )もあるのですが、目盛にはFバンドが記入されていません。
周波数カウンターと併用すれば使えるのですが・・
もう一台、最初に新品で買った同型で1.5 - 200MHzまでの物も持っていますが、部屋の中で行方不明状態になっています。
DELICA New Hamband
ディップ・メーター用のコイル
細長いのが特徴のコイルです。

バリコンの容量は12 - 180PFになっています。
DELICA DM-215 ディップ・メーター
倉庫の奥に入れてあるので、取り出すまで画像無し

トランジスタ化されたディップ・メーターです。
TRANSDIPPERと呼んでいました。
400kHz - 200MHzを7つのコイルでカバーしています。
コイルのソケット部分は2つあり、バンドにより使い分けています。
AM / FM2連バリコンのAM部分を低い周波数の回路に、FM部分を高い周波数の回路と2回路入っています。
400kHzからカバーしているので、455kHz-IFTを調整する時にも便利です。
WB-200専用ACアダプターを自作
DC9V 0.1A プラグの内側が+に対応する機種専用
WB-200に限らずトランジスタ式のディップ・メーターは電池で動作するが、電池交換の為に
筐体の小さなネジを外すのが面倒なのと長期間使わないと液漏れの恐れもあるので自作。
デジタル表示では無いので消費電流はごく僅かだろう。
小型トランス(SEL 菅野電機製作所 SL-09055 2次:9-0-9V 55mA)を使用してなるべく小型化に。
メインの部品はこれだけ。 3端子レギュレーターを使用する標準回路
※78L09を使う予定が品切れで79L09で代用
部品リスト 9Vレギュレーター D311/2本 16V1000μF 35V100μF 0.1μF 0.33μF 基板など
今回は整流用ダイオードにロシア製D311ゲルマニウム・ダイオードを使用。
DC9V出力でのレギュレーションを確保するために、順方向電圧の低いダイオードの採用です。
完成
三田無線( DELICA )と他のメーカー製を分けることにしました。
他のメーカー製、資料などは、meter2.htmlへ!