時々、日記を更新します。
最終更新日 2017年 10月 18日
2017年 1月 8日 今年も地道にホットスポット探険をします。
今年初の探険は、池袋駅・西口周辺と東口のサンシャイン60付近。
隊員の今村さんと池袋に着いたのが夕方でした。
まず西口広場周辺から。 広場の道路に面した電柱が強いです。
電柱が強いか弱いかの見極め方は、交差点等で電柱間で電線が渡っているかどうかがポイントです。
電線が渡っている電柱は強い確率が高くなります。
次はJR池袋駅・東口からサンシャイン60方向に歩きます。
東口からサンシャイン60方向は歩いていてもTBSやAFNなどが聞こえます。
東急ハンズのビル地下道を通ってサンシャイン60に行くのですが・・・
今回は地上を歩きます。
上に首都高速が見え、道路を渡ります。
トヨタ自動車池袋支店のビルがあり、その前にある橋脚付近が強力です。

橋脚3本で強力。 しかし、道路の反対側の橋脚は強くないです。

今回も¥108のテスターが大活躍しました。
ピーク・ホールド機能があるので使いやすいです。

最大で260μA程度は流れ、LEDは問題なく点灯します。
2017年 1月
ミズホ通信研究所製・中波帯電界強度測定用アンテナがトンガ王国のラジオ局( 1017kHz )で使われる事になりました.
これまで同種のアンテナは国内で6台納品しています.
2017年 2月 4日
2 0 1 7 年 の 恵 方 巻 ラ ジ オ
中波放送の送信所に行く機会があれば、こんな恵方巻ラジオがお勧めです.
スピーカーが五月蝿いくらいに鳴ります.
2017年4 -5月に強電界地区でホットスポット探険を予定しています.
左:スピーカー
中央:検波デバイス切り換え ゲルマニウム・ダイオード パワーLED 赤と青
右:検波電流計 30mA 同調ダイアル

前方から中身を
後方から中身を.
バー・アンテナは、EMIクランプ・コアを18個使用した強力タイプ
強電界では検波デバイスにLEDを使う場合、逆耐圧電圧に注意!
パワーLEDにゲルマニウム・ダイオードを直列接続して耐圧を稼いでいます.
2017年 3月 11日 先日、戸田市にあるTBSラジオ送信所に出掛けて試してきました。

左より、30mAメーターが振り切れた。 赤色LED( 20mA )、青色LED( 15mA )も明るく点灯!
肝心のスピーカーは効率が悪いのか音は小さめで、少しがっかり。
30mAメーターが振り切ったので、分流器を追加してフルスケール60mAにしました。
2017年 2月 20日
2月 18日にミズホ通信創業者である高田さんの1周忌と併せ、報告を兼ねてご自宅にお邪魔しました.

左より:JG1CCL 内田さん 奥様 高橋 ご子息
40分程の時間でしたが、CQ出版CQ Web Shopで販売しているUZ-77CQと今月末から販売開始するUZ-8CQの話を中心に
楽しくお話をさせていただきました.
2017年 3月 21日
3月 20日 横須賀・記念艦三笠で行われた、三笠こどもラジオ教室に出掛けました。
暖かい天気に恵まれて良かったです。
出掛けるのはこれで3回目ですが、今回製作したのはこちら。
製作資料( PDF ) 2017_mikasa.pdf
参加費用は¥1,900 こどもは父兄同伴で、横須賀市および周辺の方が対象です。
参加者は25名ほど、製作指導が10名ほどでした。


内部の様子
製作後、三笠の50mマストからアンテナ線、船内にアース線を引きカウンターポイズにするとニッポン放送が強力に受信できました。
一部製作不備( ターミナルのネジ締め付け不足、つまみのネジ締め付け不足 )で手直しして完了。
上の製作サンプルは製作して音が全く出ないのを持ち帰ってきました。
原因はイヤホン・ジャックの内側に半田が流れ込み、プラグを挿すとショート状態になっていました。
最後に三笠の甲板に出て、マストやステーがホットスポットになっているかこども達と探しました。
聞こえた時は嬉しそうな顔をして、父兄に聞いてみてとイヤホンを渡す姿はあちこちに。
4時半頃に終了し、帰途に着きました。
電波ホットスポット探検隊から、内田さん、今村さん、小林君の計4人で参加しました。
2017年 6月 27日
6月24日( 土 )に、横浜みどりクラブ JH1YHC 主催のアンテナ製作プロジェクトにお邪魔しました。
クラブ員ではないのですが、この日はミズホ通信創業者JA1AMH 高田さんのご子息である潤一氏による
父・高田継男と私というタイトルで90分の講演が実現されましたので出掛けました。
この様子はCQ Ham radio誌上でも紹介されると思います。
2月18日にご自宅をお邪魔した際に、講演をお願いしていました。 上記2月20日の日記を参照。
皆さん、あまり知らなかったミズホ通信の秘密?を興味深く拝聴し、その後の懇親会でもいろんな話題で盛り上っていました。

撮影者:CQ出版社 J J 1 I U K 甕岡さん
現在、自宅には製品が1台も残っていないというお話でした。
CQ出版社が企画したUZ-77 Five Nine Plus と UZ-8CQはサンプルをお持ちしていますが、
あとはピコの巨大モックは自宅に鎮座しているそうです。
6月26日には、JARL組み立て講習会教材のミズホ通信 RL-21 21MHz CW 4Wトランシーバー 未組み立て品をある方から戴きました。
限定100台のレア物らしいです。 画像を載せます。

少しくたびれた外箱

シャーシはメッキのみで塗装はありません。

内部は少しさび( 腐食? )と変色があります。 再メッキをかければ綺麗になりそうです。
基板左下部分は追加で2ch増設できるようになっています。 原振7MHzを3逓倍します。

パーツ類も全部揃っています。

説明書類もあります。

電源電圧は12V以上にするなと、説明書に書かれています。
2017年10月15日 再正式ラジオの手直し作業
2012年 2月 24日付け ba-antenna.comの日記で紹介したラジオですが、久しぶりに聞いてみようと押し入れから出しました。
ついでに内部配線とアンテナ端子を変更しました。
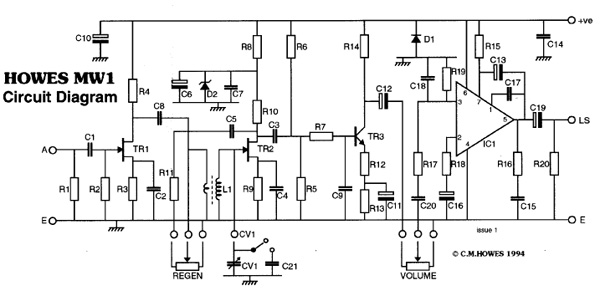
HOWES MW1 再生式ラジオ
ヨーロッパ方面で販売されたキットです。 現在は、無くなってしまった様です。
中波帯を2バンドでカバーする再生式ラジオです。
FET X 2 TR X 1 AF-AMP IC X 1の構成です。
キットを完成させた物を入手したので、マニュアルはありません。
後日、イギリスのQRPクラブに頼んで入手しました。
同調範囲は、下記の2バンドです。
Low: 620kHz - 1000kHz High: 1000kHz - 2.2MHz

内部画像を見れば分かりますが、同調コイルが小さいのでこのままでは聞くことが出来ません。
必ず、外部アンテナを用意する必要があります。 電池BOXとBNCコネクターは。後から取り付けました。

RFインダクタ180μHとポリ・バリコンの組み合わせ( Lowバンドはスイッチで180PFを並列接続 )です。
再生用のコイルは、このインダクタの上に4回巻いてあります。
このままではNHK第一( 594kHz )は聞こえませんが、改造無しで使う事にしました。

TR1が非同調なので、感度は少し低めです。
ここまでが過去の掲載内容で、NHK第一 594kHzがカバーされないので聞く事が出来ません。
ハイ / ロー切り替えでローの位置で180pF/C21を追加しますが・・・620kHzまでしか下がりません。
目盛りの位置が変わるのを承知の上、更に40pFを並列接続。
ようやくNHK第一までカバーします。 ラジオ関西/558kHzを聞こうとすれば更に容量を追加しないと駄目です。
AFNの同調位置が微妙になりましたが、あまり聞かないので良しとしました。

アンテナ端子を緑、アース端子を黒に変更。

内部配線も少し変更。
NHK第一もよく聞こえる様になりました。 Lバンドは目盛り版はあてにならないけれど、AFNまでカバーします。
電源は006P 9V電池で消費電流は10mA程度しか流れませんが、たまに使おうとすると必ずと言って良いくらい電圧低下になっています。
ついでにACアダプターで動作する様に定電圧回路を追加しました。
入出力電圧差が3V程度必要なら、ちょうど無負荷で12V出てくるACアダプター( 表記はDC9V 0.45A )があるので利用します。
ACアダプターだけだとリップルが多くてぶ〜んと聞こえます。

9Vの3端子レギュレーターだけの簡単回路です。

DCジャックと安定化回路を組み込んで終了!
表紙に戻る